Airway Trainer

Airway Trainer is a mobile health app designed to help users reduce snoring by strengthening the upper airway muscles through guided exercises and daily habit formation. I was responsible for the full UI direction, illustrations, interaction flow, and design of the MVP.
Completion Date
November 2025
Timeline
3.5 Weeks
Category
Mobile App
Sector
Health / Wellness / Habit tracking
The Challenge
Most snoring solutions rely on external devices that don’t build long-term change. Users lack of: - Understanding of why they snore - Structured, easy-to-follow training - Trustworthy visual guidance The goal was to design a simple, educational, habit-driven app that feels medical enough to trust but friendly enough to use every day.
Approach
I designed the experience around three core ideas: 1. Educate the user with simplified anatomical visuals. 2. Guide the routines with clear steps and intuitive flows. 3. Motivate through light habit-building mechanics (streaks, small wins, visual progress).
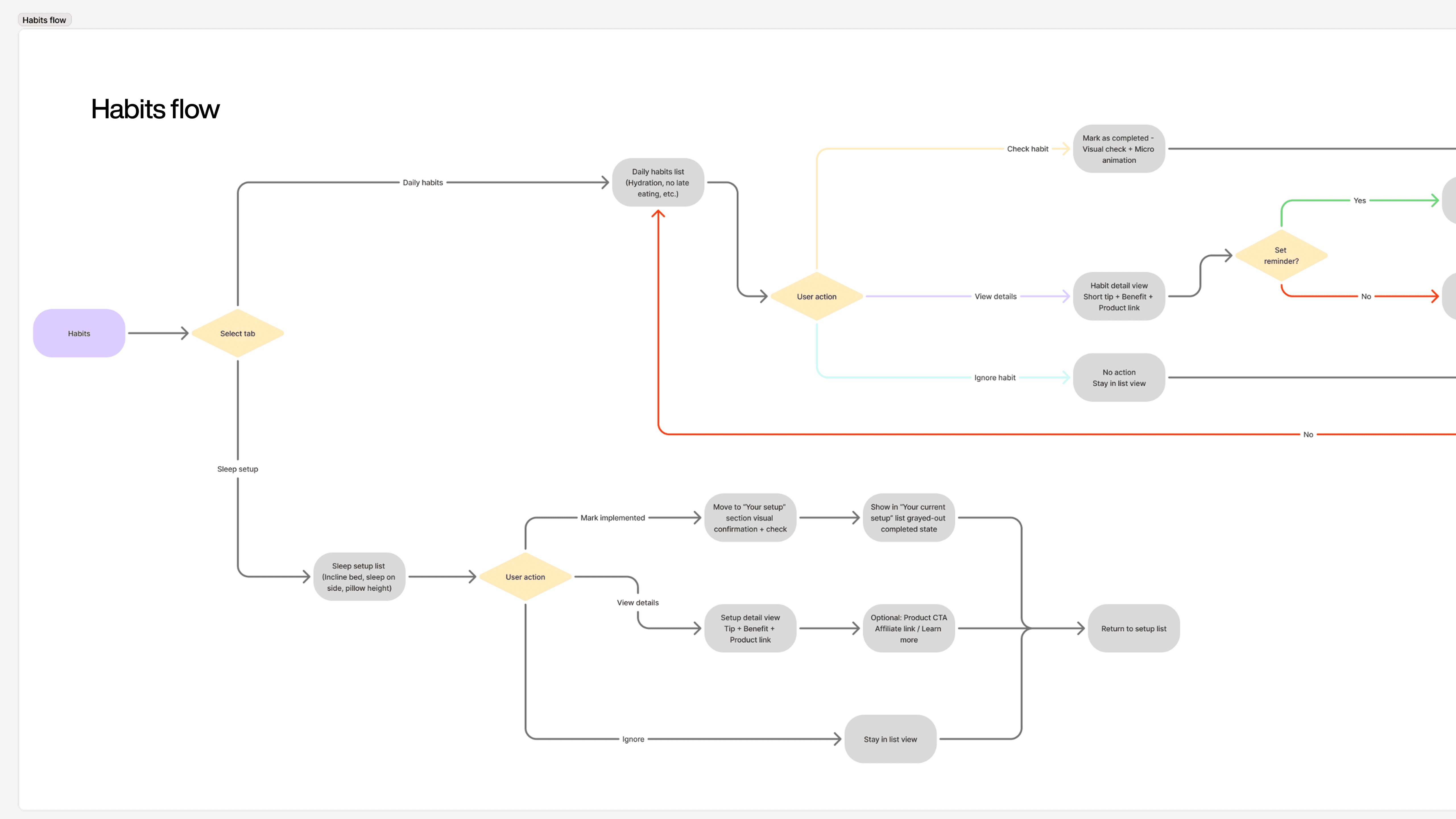
High-level architecture mapping the end-to-end user journey, including onboarding, training, progress evaluation, habits, and retention.
Deliverables
Mobile UX/UI design / Design system / User flow & screen architecture / Visual direction / Handoff-ready Figma file
Credits
Andrés Soria
Completion Date
November 2025










